简易扫码添加
流程

说明
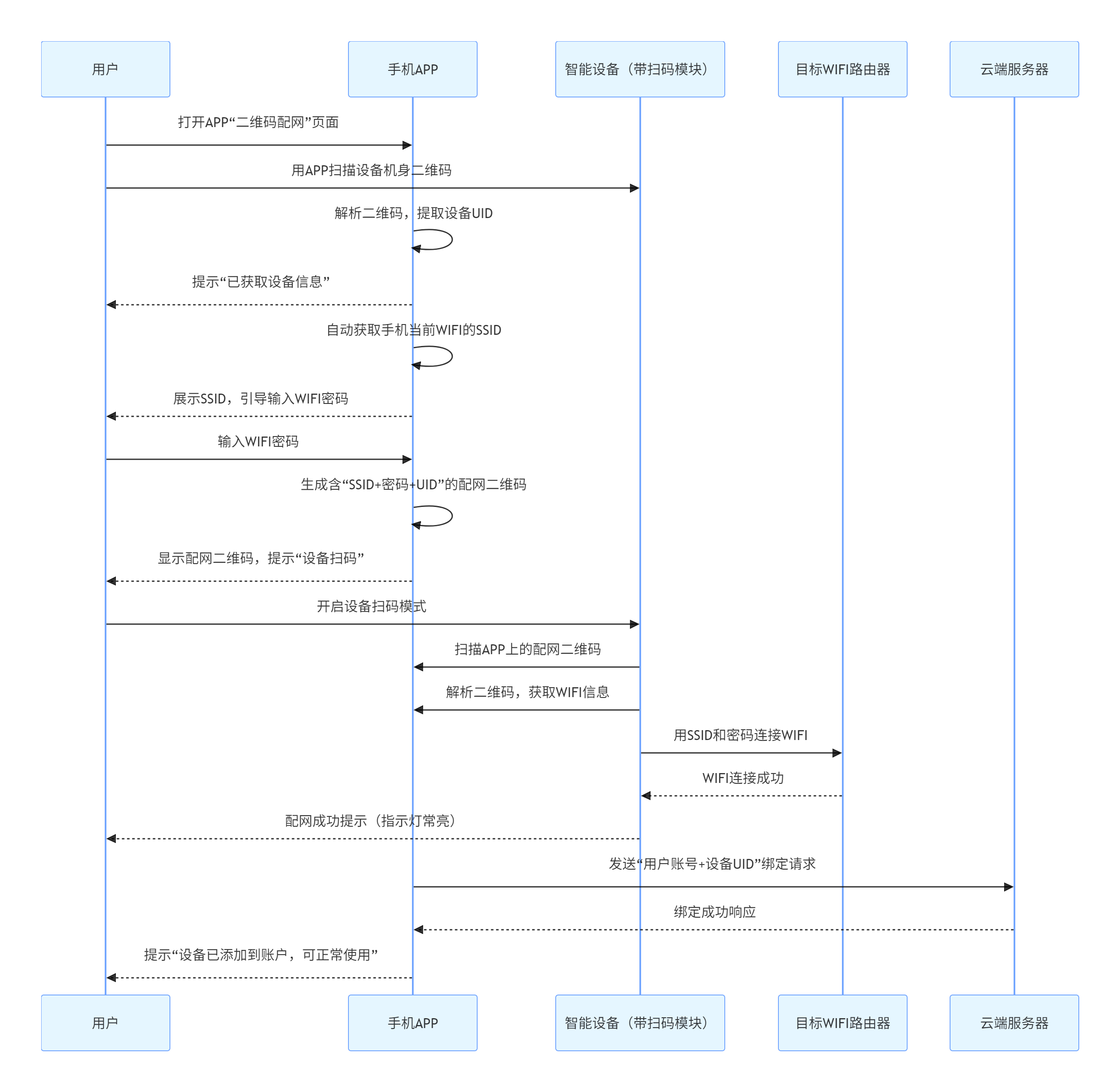
1.APP扫描设备二维码,得到设备的相关信息,比如:
{
"uid":"00000000000000000000",
"model":"XXX-IPC-01",
}2.APP将用户指定的wifi信息,生成二维码给设备扫码:
- 二维码内容:
{
"ssid": "String",
"passwd": "String",
"mode": int
}- mode值可选:
Enum Mode{
AVIOTC_WIFIAPENC_NONE = 1;
AVIOTC_WIFIAPENC_WEP = 2; // WEP,for no password
AVIOTC_WIFIAPENC_WPA_TKIP = 3;
AVIOTC_WIFIAPENC_WPA_AES = 4;
AVIOTC_WIFIAPENC_WPA2_TKIP = 5;
AVIOTC_WIFIAPENC_WPA2_AES = 6;
AVIOTC_WIFIAPENC_WPA_PSK_TKIP = 7;
AVIOTC_WIFIAPENC_WPA_PSK_AES = 8;
AVIOTC_WIFIAPENC_WPA2_PSK_TKIP = 9;
AVIOTC_WIFIAPENC_WPA2_PSK_AES = 10;
}例子:
{
"ssid": "TUTK_WIFI_1",
"passwd": "12345678",
"mode": 7
}3.设备扫码解析到Wifi信息后,进行配网,启动P2P模块。
4.APP连接设备,绑定设备。
