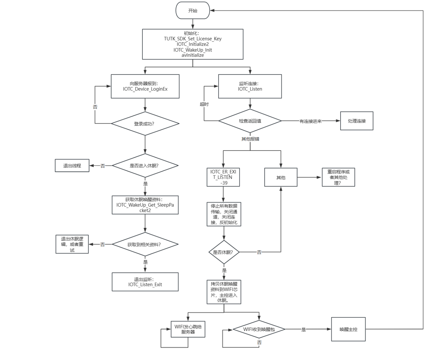
低功耗设备对接流程
流程图

服务器版本要求
建议升级到3.4.12.0以上
P2P SDK版本要求
建议升级到3.4.0以上
demo
SDK/Sample/Linux/Sample_IOTCAPIs/IOTCAPIs_WakeUp
保活方式
支持TCP和UDP的方式,建议用TCP+UDP双链路混合的方式(如只使用UDP的方式,将无法感知设备掉线状态(后续将在服务器新增回应的开关),而TCP的方式(需设定tcp keep alive),可以通过tcp socket来判断是否掉线)。
UDP使用的端口,可以通过API拿到。
TCP使用的端口,可以用80,443,8000,8080,21047当中的一个。
心跳包间隔:40-60s,心跳间隔越短,功耗一般会越高。
保活建议
建议最少向2台服务器保活(2台TCP、2台UDP或者1台TCP+1台UDP)。保活的服务器越多,唤醒成功率越高,但是功耗一般会越高,这个需要在产品设计时加入考量。
注意事项
服务器送过来的唤醒包可能会有多个包粘包的情况,设备端收到后,按本地保存的唤醒包实际大小从头开始比对即可。
比如设备一开始获取的唤醒包是32个字节,如果从服务器收到的是64个字节,则只需要比对前面32个字节即可。低功耗设备对接流程
